Minggu, 28 April 2013

Contoh program "Luas Segitiga" menggunakan PL/SQL

Ketikkan kodingan seperti dibawah ini untuk memulai pemrograman didalam PL/SQL
 Ketikkan kodingan seperti dibawah ini untuk mencari luas segitiga, apabila telah selesai jangan lupa disave

 Contoh pemrograman lain menggunakan PL/SQL:

Contoh program "Luas Persegi" menggunakan PL/SQL

ketik kodingan seperti dibawah ini untuk memulai pemrograman dalam PL/SQL












ketikkan program dibawah ini












Apabila telah selesai mengetikkan koding, jangan lupa untuk di save















Contoh pemrograman lain menggunakan PL/SQL:
- Hello World
- Luas Segitiga

Contoh program "Hello World" menggunakan PL/SQL

Dalam postingan sebelumnya telah dibahas tentang apa itu PL/SQL, sekarang kita coba pemrograman sederhananya menggunakan PL/SQL.

edit laporan.sql = karna nama program yang ingin dibuat dinamai dengan nama "laporan", maka untuk mengedit program ketikkan kodingan seperti diatas.















Apabila telah selesai mengetikkan kodingannya, jangan lupa di simpan.

@laporan.sql = untuk memunculkan output dari program yang telah dibuat

contoh program lain menggunakan PL/SQL :

PL/SQL

  • PL/SQL yang merupakan singkatan dari Procedural Language/Structured Query Language yang merupakan sebuah penggabungan antara bahasa pemrograman prosedural (PL) dan SQL syntax. Bahasa ini digunakan pada database Oracle.
  •  Kondisi yang terdapat pada PL/SQL:
Kondisi dalam PL/SQL :
Adalah struktur yang terdiri dari perintah-perintah IF dan CASE
Terdapat tiga bentuk perintah-perintah IF: IF-THEN, IF-THEN-ELSE, dan IF-THEN-ELSIF.


Perintah IF-THEN
Bentuk umum :
IF condition THEN
sequence_of_statements
END IF;


Rangkaian perintah-perintah dieksekusi hanya jika kondisi adalah true. Jika kondisi bernilai false atau null, perintah IF tidak melakukan apa-apa. Dalam salah satu kasus, kontrol berlalu kepada perintah selanjutnya.

Perintah IF-THEN-ELSE
Bentuk umum :
IF condition THEN
sequence_of_statements1
ELSE
sequence_of_statements2
END IF;


Rangkaian perintah-perintah dalam klausa ELSE dieksekusi hanya jika kondisi bernilai false atau null. Jadi, klausa ELSE memastikan bahwa rangkaian perintah-perintah tersebut dieksekusi.

Perintah IF-THEN-ELSIF
Bentuk umum :
IF condition1 THEN
sequence_of_statements1
ELSIF condition2 THEN
sequence_of_statements2
ELSE
sequence_of_statements3
END IF;


Jika kondisi pertama bernilai false atau null, klausa ELSIF akan menguji kondisi lainnya. Perintah IF dapat memiliki sejumlah klausa ELSIF; klausa final ELSE bersifat opsional (bisa digunakan atau tidak). Kondisi-kondisi dievaluasi satu demi satu dari atas ke bawah. Jika suatu kondisi bernilai true, rangkaian perintah-perintah yang ada di dalamnya dieksekusi dan kontrol akan menuju ke perintah selanjutnya. Jika seluruh kondisi bernilai false atau null, maka rangkaian perintah-perintah di dalam klausa ELSE yang akan dieksekusi.


Perintah CASE
Seperti halnya perintah IF, perintah CASE menyeleksi satu rangkaian perintah-perintah untuk dieksekusi. Namun, untuk menyeleksi rangkain perintah-perintah tersebut, perintah CASE menggunakan penyeleksi, bukannya menggunakan banyak ekspresi-ekspresi Boolean.
Bentuk umum :
[<>]
CASE selector
WHEN expression1 THEN sequence_of_statements1;
WHEN expression2 THEN sequence_of_statements2;

WHEN expressionN THEN sequence_of_statementsN;
[ELSE sequence_of_statementsN+1;]
END CASE [label_name];

sumber:
- http://irpantips4u.blogspot.com/2012/10/pengenalan-plsql-plsql-adalah.html
- http://andriksupriadi.wordpress.com/2010/04/09/lp2-plsql/

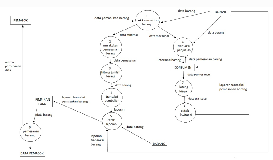
Contoh kasus menggunakan DFD

diagram konteks
 diagram zero


Rabu, 10 April 2013

Contoh Proposal Diklat

I.            NAMA KEGIATAN/MATERI
“Pendidikan Lanjutan & Workshop Fotografi” Universitas Gunadarma (Depok)

II.            DASAR PEMIKIRAN
a.      Dibutuhkannya pengayaan keragaman materi Fotografi di lingkungan Universitas Gunadarma Depok berkaitan dengan kondisi penilaian di tingkat Pendidikan Tinggi dan sebagai pemenuhan kebutuhan intelektual mahasiswa sesuai bidang ilmu komunikasi.
b.      Mengingat adanya keberadaan club fotografi mahasiswa (SNAP) yang masih tergolong baru sehingga masih membutuhkan banyak bimbingan dalam pengembangan bidang fotografi.
c.       Adanya penerimaan mahasiswa baru angkatan 2013 pada bulan Desember ini sebagai anggota baru club fotografi “SNAP” sejumlah 50 orang mahasiswa.

III.            TUJUAN DAN MANFAAT
a.      Tujuan
1.      Mempelajari materi dasar fotografi
2.      Mempelajari penggunaan komposisi dalam terapan foto studio
3.      Mempelajari materi foto studio dengan tata arah model
4.      Mempelajari materi dasar foto beauty dengan menggunaan artificial light sederhana
b.      Manfaat
1.      Memahami materi dasar-dasar fotografi dengan baik
2.      Memahami penggunaan komposisi dengan terapan foto studio
3.      Mampu memahami tata cara studio dengan tata arah model
4.      Mampu memahami dasar foto beauty dengan menggunaan artificial light sederhana

IV.            RUANG LINGKUP
a.      Peserta
Kegiatan ini diikuti oleh anggota SNAP terutama angkatan 2011 yang kurang lebih
50 Mahasiswa
b.      Materi
Dasar-dasar Fotofrafi, Foto Model, & Koposisi, Beauty, Artificial Light

V.            WAKTU KEGIATAN
Materi Dasar-Dasar Fotografi
Hari                       : Senin - Kamis
Tanggal                 : 28, 29, 30, 31 Januari 2013
Waktu                    : 09.00 WIB – 16.00 WIB
Tempat                  : Kampus Universitas Gunadarma Depok, Ruang E4410

      Workshop
Hari                       : Sabtu
Tanggal                 : 2 Desember 2013
Waktu                    : 09.00 WIB – 16.00 WIB
Tempat                  : Kampus Universitas Gunadarma Margonda, Ruang D342

Berkaitan dengan tempat Workshop dan Seminar, kami mohon sekiranya diberi ijin untuk menggunakan ruang kelas, berikut peralatannya dan area kampus Universitas Gunadarma Depok pada tanggal 28, 29, 30, 31 Januari dan 2 Desember 2013.

VI.            SUSUNAN ACARA – KEGIATAN

Materi Dasar  dan Workshop Fotografi
Materi Dasar Fotografi
Tanggal 28, 29, 30, 31 Januari 2013

WAKTU


ACARA
09.00 – 11.00
Penjelasan Materi Oleh Narasumber
11.00 – 12.00
Sesi Tanya Jawab
12.00 – 13.00
ISHOMA
13.00 – 15.00
Sesi Pemotretan
15.00 – 16.00
Evaluasi

Workshop Fotografi
Tanggal 2 Februari 2013

WAKTU


ACARA
09.00 – 10.00
Persiapan peralatan
10.00 – 10.30
Penjelasan Materi Oleh Narasumber
11.30 – 12.00
Sesi Tanya Jawab
12.00 – 13.00
ISHOMA
13.00 – 15.00
Sesi Pemotretan
15.00 – 16.00
Evaluasi Sesi Pemotreta

VII.            PEMATERI-NARASUMBER KEGIATAN

1.      Senin, 28 Januari 2013
·         Materi                             : Dasar-dasar fotografi
·         Narasumber                    : Sendie Nursarepta

2.      Selasa, 29 Januari 2013
·         Materi                             : Materi Komposisi
·         Narasumber                    : Edwin Yusman

3.      Rabu, 30 Januari 2013
·         Materi                             : Artificial Light
·         Narasumber                    : Agus Yossy D

4.      Kamis, 31 Januari 2013

·         Materi                             : Beauty
·         Narasumber                    : Aries Sutan

5.      Sabtu, 2 Februari 2013
·         Materi                             : Fotografi Model
·         Narasumber                    : Sendie Nursarepta


VIII.            RINCIAN ANGGARAN & SUMBER DANA

RINCIAN ANGGARAN
Untuk penyelenggaraan kegiatan ini dibutuhkan anggaran dengan rincian sebagai berikut:

1.      Sewa peralatan studio + transport
1 hari Rp.300.000                               x 5                                           Rp.       1.500.000
2.      Konsumsi Narasumber, Undangan & Model
Rp.25.000/orang (6 orang)                 x 5                                           Rp.          750.000 
3.      Konsumsi Peserta
Rp.10.000/0rang (40 orang)               x 5                                           Rp.       2.000.000
4.      Workshop
(termasuk untuk bayar model, display                                               Rp.       1000.000
5.      Sovenir Narasumber (Sertifikat)-pengganti transport
Rp.300.000/ Orang (5 Orang)                                                                        Rp.       1.500.000
6.      Banner Kegiatan                                                                                 Rp.            75.000
7.      Dokumentasi (cetak/print-bendel file holder foto kegiatan)             Rp.           25.000



T O T A L                                                                                             RP.        6.850.000;


SUMBER DANA

1.      Pemasukan dari IURAN Peserta Seminar dan Workshop
sebesar 100.000/Orang (40 Orang)                                                   Rp.     4.000.000

2.      Kekurangan Dana Seminar dan Workshop
Sebesar                                                                                              Rp.     2.850.000


RINCIAN KEKURANGAN DANA (untuk tanggal 2 Februari 2013/Penutupan & Pemberian Souvenir)
·         Sewa peralatan studio + transport, 1 Hari                                        Rp.         300.000
·         Konsumsi Narasumber, Undangan & Model            (5 Orang)                    Rp.         150.000
·         Souvenir-pengganti transport Narasumber
(5 Orang)@Rp. 300.000                                                                    Rp.       1.500.000
·         Konsumsi Narasumber, Undangan & Model
Rp.25.000/orang (6 orang)                 x 5                                           Rp.          750.000 
·         Banner                                                                                               Rp.           75.000
·         Dokumentasi (cetak/print-bendel file holder foto kegiatan)           Rp.           25.000
·         Biaya tak terduga                                                                              Rp.           50.000

T O T A L                                                                                            Rp.       2.850.000,-


Dengan demikian,  permohonan kekurangan dana sebesar Rp. 2.850.000,-
(dua juta delapan ratus lima puluh ribu rupiah). 
  
IX.         SUSUNAN PANITIA

Pelindung                            :     Pembantu Rektor I Universitas Gunadarma Depok
Koordinator                        :     Dr. Ravi A Salim
                                                 
Penanggung Jawab             :     Harry Alvans (Ketua Club SNAP)
Ketua Pelaksana                 :     Nindi Wahyuni
Sekretaris                           :     Siska Anggun Lestari
Bendahara                          :     Vivi Anggraini
                                                  Riyana Anis Budianti
Konsumsi                            :     L.M Ashar
                                                  Nana Supriyatna
                                                  Sardo Mikael                                
Peralatan                            :     Pipit Puspitasari
                                                  Diah Ayu
                                                  Kevin Buchari
Humas Publikasi &             :     Idham Alpanja Bhima
Dokumentasi/HPD              :     Dean Lukman Renanda
                                                  Andhika Dwi Cahyo
                                                  Bayu Setiawan 

X.         PENUTUP
Terselenggaranya “Pendidikan Lanjutan & Workshop Fotografi” Universitas Gunadarma Depok hingga akhir tahapan di atas membutuhkan dukungan dari berbagai pihak, terutama dari pimpinan Universitas Gunadarma Depok.  Besar harapan kami untuk terlaksananya kegiatan ini hingga akhir materi sehingga keberhasilan mendidik dan memperkaya generasi penerus bangsa sesuai bidang keilmuannya dapat terwujud. Demikian proposal ini, atas perhatian, bantuan dan dukungan ibu kami haturkan terimakasih.


                                                                                                  Jakarta, 3 Januari 2013

Mengetahui

Pembantu Rektor I                                                                  Kajur  Ilmu Komputer
Universitas Gunadarma Depok                                               Universitas Gunadarma Depok
                                               



Dr. Ravi A Salim                                                                      Dr. Setia Wirawan, Skom, M.Si



Penanggung Jawab                                                                 Ketua Pelaksana
Ketua Club SNAP Gunadarma                                                 DIKLAT & Workshop Fotografi





Harry Alvans                                                                          Nindi Wahyuni






Nama kelompok:
* Harry Alvans (13110155) 
* Nindi Wahyuni (15110002)
* Siska Anggun Lestari (16110571)